关于对招聘录用优秀应届高校毕业生企业奖励的通知 2012-12-10
南海区2012年高校选派生考试综合成绩(公告) 2012-12-04
关于征集2013年度上海交通大学产学研联合培养研究生项目... 2012-12-03
参加2012年广东南海高校选派生考试人员名单 2012-11-27
佛山市南海区人才团队创业计划(2012年第二批)申报指南 2012-11-22
2012年佛山市南海区选派生考试报名表 2012-11-21
2012年佛山市南海区大沥镇人民政府选调公务员公告 2012-10-30
广东•南海2012年高校选派生招聘公告 2012-10-19
宣传片
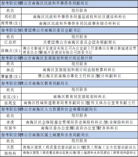
珠江时报讯(记者/蒋雨文 通讯员/基石) 今日,南海区公选19名副科级领导干部的考生综合成绩和各职位的差额考察对象名单向社会公布,按照各职位12的比例,共有38名考生确定为差额考察对象。
本月9日,南海发布公告,面向社会公开选拔19名副科级领导干部,这是南海历年来较大规模和力度的一次领导干部公开选拔,在打破人才壁垒、拓宽选人用人视野上进行了积极探索,着力打造海纳百川、不拘一格的阳光赛马平台,得到了社会各界的广泛关注和踊跃参与。截至报名结束,共有499人报名,最终通过资格审查的考生有445名。考生中除了机关事业单位人员、村居干部和大学生村官等基层一线人员,更不乏高学历、高职称的海归、企业高管和专业技术人员。根据统计,445名考生中,硕士及以上学历103人,占23%,其中海外留学归国硕士、博士19人;中级及以上职称109人,占25%,其中高级职称23人。
为全方位、多角度考察干部,使各类人才脱颖而出,本次公选借鉴佛山市的成功做法,首次采用“三五选拔法”对参加竞争选拔的人选进行综合考察评价,突出工作实绩和综合素质。4月23日~27日,先后组织开展了述绩发言、驻点调研和无领导小组讨论三轮考察。最后,南海区公选办根据上述三轮考察的合成成绩(述绩发言成绩×30%+驻点调研成绩×30%+无领导小组讨论成绩×40%=合成成绩),由高至低,按职位1:2的比例确定了差额考察对象。据统计,在38名差额考察对象中,公务员27人,其中,工商、海关等垂直系统人员2人;非公务员11人,其中,事业单位5人,企业和服务园区人员5人,村书记1人。
接下来,南海区委组织部将组成考察组进行干部的德才考察,重点对差额考察对象的德才表现、人岗相适度等情况进行综合了解,并根据差额考察情况提出各职位的拟任人选。如考察后无合适人选,也存在有的岗位空缺的可能。
考生可登录南海组工网“http://zuzhibu.nanhai.gov.cn”查询综合成绩。(《南海区2012年公开选拔科级领导干部差额考察对象名单》详见下图)





