南海政府采购网
供应商注册
|
采购人注册
|
登录
|
电子邮局
|
微博
北京时间:
政府采购概况
新闻中心
电子采购
法律法规
服务与支持
首页
>
电子采购
>
电子化操作服务指南
>
采购人
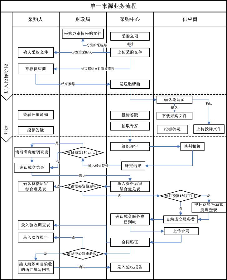
单一来源业务流程
2009-03-30 10:46:39
分享到
地址:南海桂城南新四路7号 电话:0757-81210325 传真:0757-81210323
ICP编号:粤ICP备05052705号